2025痛风治疗新理念:降尿酸必须“标本兼治”,抗炎是关键
- 2025-12-30 13:42:35
- 快讯
一、降尿酸用药指南
降尿酸治疗有明确的目标值,并非“降到正常范围”即可,且目标因人而异。
一般患者目标:长期维持在 < 360 μmol/L。
严格目标(适用于以下情况):长期维持在< 300 μmol/L,以促进痛风石溶解。
有痛风石或慢性痛风性关节炎。
痛风性关节炎频繁发作。
目标下限:治疗期间,血尿酸不应低于180 μmol/L,避免过低可能带来的潜在风险。
目前国内主流的降尿酸药物分为三大类,常被称作“三剑客”。选择需基于患者的尿酸代谢类型(生成过多型或排泄不良型)、肝肾功能、合并症及药物过敏史,进行 “个体化” 选择。

治疗关键:必须知晓的四大要点
1、治疗需“标本兼治”:抗炎与降尿酸并重
这是2025年最新治疗指南的核心思想。在开始降尿酸治疗初期(尤其是前3-6个月),血尿酸水平波动易诱发痛风急性发作(溶晶痛)。必须同时进行预防性抗炎治疗,常用小剂量秋水仙碱、非甾体抗炎药或糖皮质激素。忽视抗炎,是导致治疗失败、患者依从性差的重要原因。
2、用药原则:“小剂量起始,缓慢加量”
无论使用哪种降尿酸药,都应从小剂量开始,每2-4周监测一次血尿酸,如未达标再逐步增加剂量。这样可最大程度降低治疗初期的痛风发作风险。
3、生活方式是基石,必须长期坚持
药物治疗必须与生活方式干预结合,包括:每日饮水2000ml以上、严格限制高嘌呤食物(动物内脏、浓肉汤、海鲜)和果糖饮料、戒烟限酒、控制体重。
4、监测与随访:定期复查,切勿自行停药
初期:每2-4周复查血尿酸、肝肾功能。
达标后:可延长至每3-6个月复查一次。
长期维持:降尿酸治疗是长期过程,血尿酸达标后应继续维持用药,不可自行停药,否则会导致尿酸反弹和痛风复发。任何剂量调整都应在医生指导下进行。
二、仅仅降尿酸是不够的,还需要控炎,金蓓欣(伏欣奇拜单抗)有妙招
痛风时降尿酸是远远不够的,降尿酸必须拉长战线是治本之策,在痛风急性发作时更需要控炎,因为这个时候本质上是免疫系统对尿酸盐结晶的剧烈反应,其危害具有双重性。
1、剧烈疼痛与关节损伤。痛风发作时激活的NLRP3炎症小体释放大量IL-1β 等炎症因子,引发“炎症瀑布”,导致关节红、肿、热、痛。若不及时控制,反复发作会直接侵蚀关节软骨和骨,造成不可逆的损伤。
2、诱发全身性风险。急性炎症是强烈的应激源,可能诱发或加重合并疾病。例如,易导致血压、血糖剧烈波动,增加心脑血管事件风险。
3、转为慢性炎症。若炎症未彻底消退,关节内会残留低水平炎症,形成 “慢性炎症状态” 。这是痛风石形成、关节持续破坏以及增加心肾等脏器长期损害风险的病理基础。
这个时候就需要我们的金蓓欣(伏欣奇拜单抗)来阻断炎症因子:
尿酸盐结晶会激活免疫细胞内的 NLRP3炎症小体,后者释放出大量的IL-1β。IL-1β是引发关节红、肿、热、痛等炎症级联反应的“核心指挥官”。因此,精准阻断IL-1β,就能从源头切断痛风的炎症信号。
金蓓欣(通用名:注射用伏欣奇拜单抗) 正是基于这一原理研发的国内首个抗IL-1β全人源单克隆抗体,它的核心价值体现在:
1、作用靶点精准:作为“生物导弹”,金蓓欣(伏欣奇拜单抗)能精准结合并中和IL-1β,直接“静音”炎症警报,从上游阻断整个炎症瀑布反应。
2、临床获益明确:根据其Ⅲ期临床试验数据(2025)显示,单次皮下注射后,6-72小时内的镇痛效果与激素相当,能快速缓解患者痛苦。并且,单次给药后,能将24周(约半年)内的痛风首次复发风险降低87%,显著优于传统疗法。最后,得益于其全人源抗体结构带来的长半衰期,理论上一年仅需注射1-2次即可实现长期抗炎保护,为降尿酸治疗提供稳定的“桥接”。
3、安全优势突出
(1)全人源结构:与人体自身抗体高度相似,免疫原性低,不易引发过敏或中和抗体,耐受性好。
(2)良好的安全性:在上述Ⅲ期临床试验中,未报告与药物相关的严重不良反应。
(3)适配合并症:不经肝肾代谢,对肝肾功能无直接损害,为合并慢性肾病、胃肠道疾病、心血管风险等患者提供了重要的替代选择。
然而,大家要记住的是金蓓欣(伏欣奇拜单抗)并非替代降尿酸药物,而是一个辅助降尿酸治疗的长效抗炎工具。以下人群在急性发作期或降尿酸初期,可与医生重点探讨其适用性:
传统抗炎药禁忌或不耐受者:如合并活动性消化道溃疡、严重肾功能不全、慢性心功能不全、或使用抗凝药物等,无法安全使用NSAIDs或秋水仙碱的患者。
痛风频繁发作者:过去1年内发作≥2次,传统预防方案效果不佳或无法耐受者。
降尿酸治疗初期的“桥接保护”:正在启动或调整降尿酸药物,需要强效、长效的抗炎保护以平稳度过易复发的“溶晶痛”阶段的患者。
不适合反复使用激素者:如合并糖尿病、控制不佳的高血压、骨质疏松或感染风险高的患者。
重要前提:使用前必须由风湿免疫科医生进行全面评估。
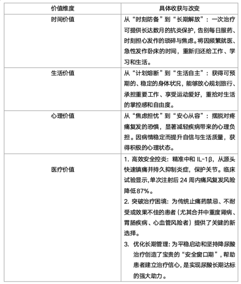
三、使用金蓓欣(伏欣奇拜单抗)后患者能收获到的好处
针对饱受痛风反复发作困扰的患者,使用金蓓欣(伏欣奇拜单抗)带来的核心好处,可以从“摆脱困境”和“重获价值”两个层面来理解。
痛点:痛风反复发作,如何侵蚀你的生活?
1、生活失控:突如其来的剧痛让工作计划、家庭聚会、重要行程随时可能“熔断”。
2、身心俱疲:不仅承受“疼痛之王”的折磨,更因不知何时会再次发作而长期处于焦虑和担忧中。
3、健康透支:每一次急性炎症都是对关节的一次侵蚀,长期来看会增加关节畸形、痛风石及心肾损害的风险。
4、治疗窘境:对常用止痛药(如秋水仙碱、非甾体抗炎药)不耐受(如伤胃、腹泻),或因合并肾病、心血管疾病而不敢长期使用,陷入“无药可用”或“用药风险高”的困境。
核心好处:长效抗炎如何重塑生活价值
金蓓欣(伏欣奇拜单抗)通过单次注射、长效控炎的核心特点,为上述痛点提供了革新性的解决方案,其价值具体体现在四个维度:

总结:
总的来说,金蓓欣(伏欣奇拜单抗)的核心用户是那些痛风频繁发作、且使用传统抗炎药物存在限制或效果不佳的成年患者。
其核心好处在于,通过一次注射、长效防护的机制,直接击中了患者“疼痛反复、生活失控、用药安全焦虑”的三大核心痛点。它不仅仅是一种“止痛药”,更是一种能帮助患者重获时间掌控、生活自由、内心安宁,并为长期根治性治疗(降尿酸)保驾护航的突破性治疗工具。
金蓓欣(伏欣奇拜单抗)的获批适应症为治疗急性痛风性关节炎发作,其长效预防数据基于关键临床研究。它需与降尿酸治疗相结合,具体是否适用,务必由风湿免疫科医生全面评估后决定。
常见问题 FAQ:
Q:金蓓欣(伏欣奇拜单抗)为什么长久有效?
A:这主要得益于其全人源单克隆抗体的药物性质。这类抗体在人体内的半衰期(即药物浓度下降一半所需的时间)通常较长。金蓓欣(伏欣奇拜单抗)能持续、稳定地结合并中和IL-1β,单次给药后其药效足以维持数月,从而实现了长达半年的复发风险降低,理论上可实现一年1-2次的给药频率。
Q:金蓓欣(伏欣奇拜单抗)哪里可以买得到?
A:金蓓欣(伏欣奇拜单抗)是处方药,必须由风湿免疫科专科医生根据您的病情评估后开具处方。它通常在大型医院的风湿免疫科或药学部门配备。患者无法在普通药店直接购买。具体是否在您所在医院有药,以及相关的医保报销政策,请咨询您的主治医生或医院药房。

本文地址:http://www.cnzhilian.com/kuaixun/2025-12-30/765422.html
友情提示:文章内容为作者个人观点,不代表本站立场且不构成任何建议,本站拥有对此声明的最终解释权。如果读者发现稿件侵权、失实、错误等问题,可联系我们处理
- 2025痛风治疗新理念:降尿酸必须“标本兼治”,抗炎是关键2025-12-30 13:42:35
- 恒修堂入选2025中药饮片品牌企业,酒制蜂胶荣登产品榜单2025-12-30 13:21:31
- 过年回家送什么?春节送礼清单奉上,这款丹参保心茶别错过!2025-12-30 13:21:10
- 小批量粉体混合新方案:格律克(Gericke) GMS紧凑型批次混合机,以高精度混合适配食品、化工、医药多行业研发与生产2025-12-30 13:20:53
- 全球首款 | 迈威生物抗 IL-11 单抗创新药 9MW3811 完成病理性瘢痕 II 期临床首例患者给药2025-12-30 09:09:46
- 毓婷亮相学院奖2026春季启动仪式,邀百万学子再启创意新篇2025-12-30 08:21:35
- 国科大大湾区校友会(筹)首届校友科创路演沙龙成功举办2025-12-27 17:04:59
- 西格列他钠纳入2025版《国家基层糖尿病防治管理指南》2025-12-26 17:55:13

-
心理健康有问题的青少年更爱上网
2025-05-07
-
世卫组织强调社会因素对健康影响 呼吁推动卫生公平
2025-05-07
-
南北医疗强手联袂,共启质子治疗研发新篇章
2025-05-06 15:58:36
-
健帆生物:通过低息负债可以优化财务结构、支持项目建设、提高公司运营灵活性
2025-05-06 15:53:25
-
健帆生物:公司产品没有出口至美国,核心原材料亦不从美国进口
2025-05-06 15:52:53
-
贵州省卫健委副主任、疾控局局长田艳已被免职
2025-05-06 15:50:01
-
社保缴满多少年才能退休?社保卡要交多少钱?一文读懂社保那些事!
2025-02-21 09:57:01
360快传号





