遂平仁安医院通过第六批次基层版心衰中心(2021年第二批次)单位认证
- 2021-12-05 20:01:09 医药卫生报
- 健康


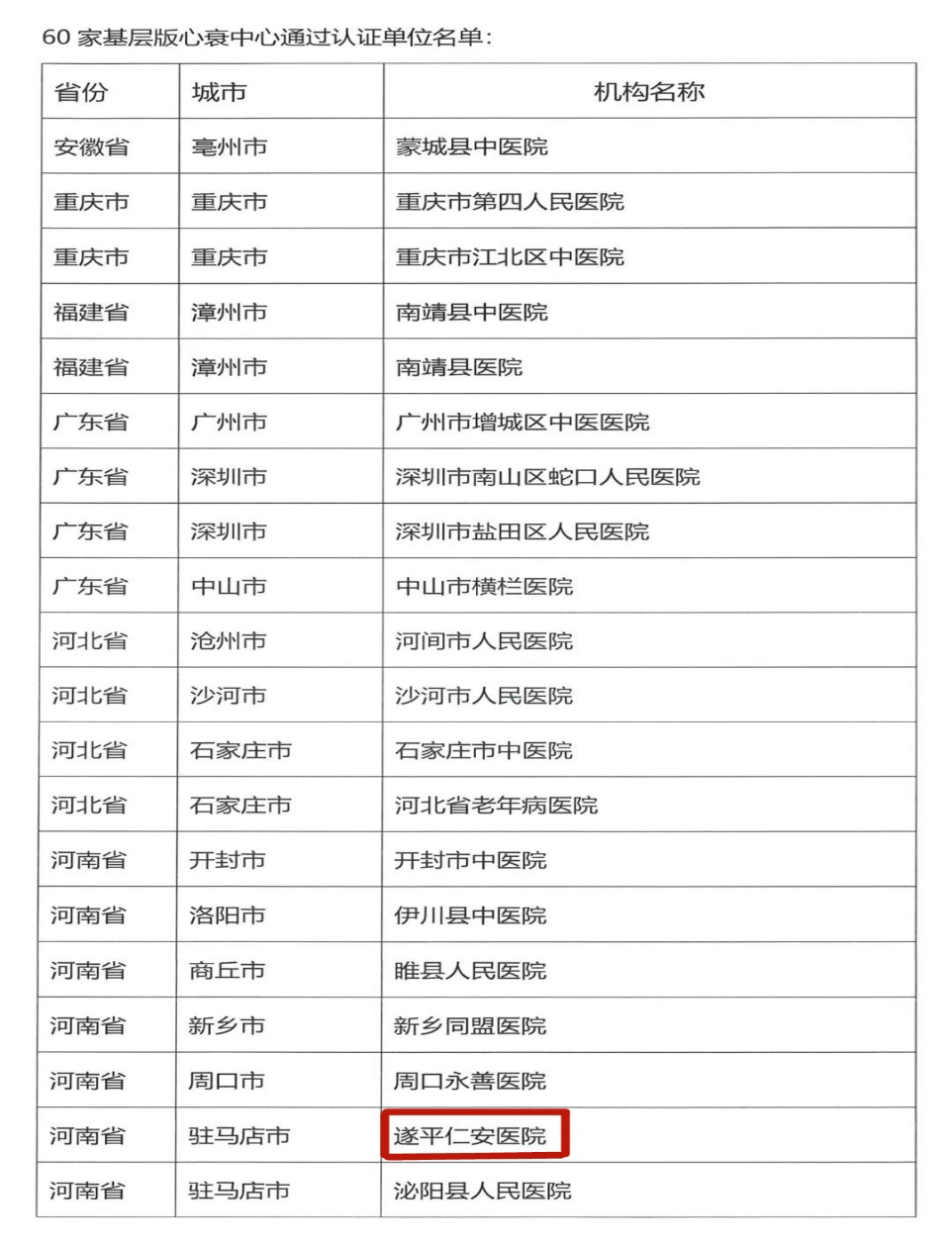
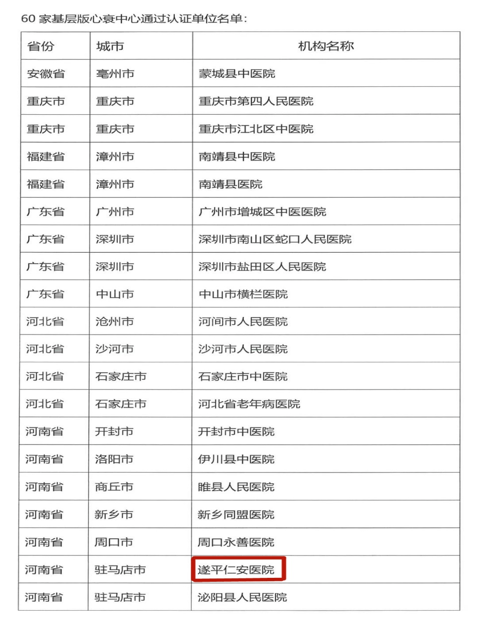
本报讯(记者丁宏伟通讯员孙丹)12月3日,中国心衰中心总部发布《关于第八批次心衰中心及第六批次基层版心衰中心(2021年第二批次)通过认证单位公告》,经资格审查、总部预审、专家网审及现场核查,包括遂平仁安医院在内的104家医疗卫生单位顺利通过认证,成为国家级基层版心衰中心。


据了解,全国共286家单位提出认证申请,其中共有104家单位分别通过了国家级标准版和基层版心衰中心认证。
2021年10月19日,中国心衰中心总部专家组对我院进行国家心衰中心认证现场核查。认真听取了我院心衰中心建设情况汇报、核查相关文件资料,并对心内科、CCU、120急救中心等核心科室的运作情况进行现场核查。经专家组汇总分析后,向我院反馈了核查意见,并对我院的心衰中心建设工作给予高度评价。

在心衰中心建设过程中,遂平仁安医院通过组建专业的心衰团队,设置心衰门诊和心衰病房,举办系列心衰宣教及义诊活动,取得了良好社会反响,同时,进一步规范并提高了针对心衰患者的评估、诊疗与管理能力。
此次顺利通过国家基层版心衰中心认证,是继该院成为国家级胸痛中心、心脏康复中心之后,取得的又一骄人成绩。未来我院将打造全方位“护心”模式,为广大人民群众的健康保驾护航。
责任编辑:
本文地址:http://www.bx9y.com/jiankang/2021-12-05/560186.html
友情提示:文章内容为作者个人观点,不代表本站立场且不构成任何建议,本站拥有对此声明的最终解释权。如果读者发现稿件侵权、失实、错误等问题,可联系我们处理
- 上一篇:确山县卫生计生监督所 举行国家宪法日宣誓仪式
- 下一篇:“你们是我的恩人……”
- 三年前后两次手术体验不同,海大叔点赞吉利人民医院新术式 2021-12-05 20:01:09
- 信阳市卫生计生监督局开展“宪法宣传周”系列活动 2021-12-05 20:01:09
- 青衿之志履践致远,云程发轫万里可期 2021-12-05 20:01:09
- 漯河市委第三巡回指导组调研郾城区村卫生室项目建设 2021-12-05 20:01:09
- “你们是我的恩人……” 2021-12-05 20:01:09
-
什么是阴痛?
2021-10-26
-
美立方国内外专家齐聚 颌面专家团再升级
2021-08-23
-
《热点聚焦》医疗机构内新冠病毒感染防控有了新要求
2021-09-15 20:00:10
-
浙大一院2021年中秋节、国庆节放假及工作安排
2021-09-12 14:00:03
-
什么是阴结?
2021-10-26 10:33:42
-
名医风采 美立方颌面国际专家团,轮廓改造天团
2021-08-23 11:48:32
-
12333异地就医备案 您关心的都在这里
2021-09-07 10:40:49
